![]() |
David Chen, Co-founder and Direct of Engineering, Orbbec | ![]() |
Amit Banjeree, Co-founder & Technical Lead, Azure Depth Platform program. |
This installment of the Azure Depth Platform blog is co-authored by David Chen, Co-founder & Chief Executive Officer at Orbbec and Amit Banjeree, Co-founder & Technical Lead, Azure Depth Platform program.
The concept of medical imaging was born in 1895 with the invention of the x-ray by a German professor of physics, Wilhelm Rontgen. X-ray paved the way for the more advanced imaging techniques used in medicine and forensic investigation such as CT (computed tomography) scans and MRI (magnetic resonance imaging). Today, optical fiber imaging has enabled medical professionals to see inside the body without any major incisions. These minimal-invasive surgeries leave the tissues more intact and shorten the healing process. These sophisticated imaging technologies gave medical professionals an unprecedented way to look inside the body and provided a safer alternative to surgical exploration.
However, in the intervening 120 years, scant attention has been given to the value of imaging of the outside of the body. A routine visit to the doctor’s office includes rudimentary measurements of height, weight, temperature, heart rate and blood pressure, but a relatively inexpensive 3D camera can be used to scan the patient’s body accurately and the data can be analyzed and tracked for changes. 3D imaging intrinsically maintains the patient’s privacy and can be run 24/7 inside a room (ward, bedroom, or even bathroom).
Time-of-flight (ToF) based 3D technology is a proven workhorse which uniquely integrates comprehensive, qualitative exploration, rapid profiling, and high-resolution quantification workflows, providing high performance and versatility for endless applications and development, while aiding any challenging project. This ability to generate quantitative data can help to satisfy the increasing clinical need to base decision-making and outcome assessment on objective measurements and facilitate personalized medical practice in a cost-effective manner. ToF cameras demonstrate high accuracy and precision and can be used for measuring highly curved body surfaces accurately.
Time of Flight (ToF) depth technology has evolved over the last two decades and is being used for measuring body physique, position, pose, posture assessments, movement, joint tracking, and contactless manipulation.
The CDC reports that annually about 36 million older adults in the US experience a fall and one of every five causes an injury like broken bones or concussion. When an elderly person living alone encounters a fall event, he/she may be lying on the floor for a long time without any assistance. An effective and affordable fall risk screening system observing gait and balance will greatly benefit the elderly. A continuous fall detection, especially if it can act proactively to prevent the fall, can improve the lives of the elderly by allowing them more autonomy, saving the costs of in-patient monitoring and soothes the worries of those that care for them.
Fall detection and prevention solutions using 3D cameras detect unusual movement inside a room to alert the patient and the caregiver of problem proactively, even before falling or needing assistance. Gait and movement assessment can determine if patients are at risk of falling and predict patients’ ability to cope with daily practice after discharge from hospital. Based on a study, depth cameras can detect 2.6 times more falls than traditional caregivers and because of these instant notifications, more and more lives are saved in a timely manner.
ToF cameras use IR lasers and are thus able to generate 3D depth images in dark conditions. They can be used for sleep monitoring without involving devices attached to the body or requiring the patient to sleep in a hospital environment that affects sleep patterns.
The data from ToF cameras can be processed to differentiate an object or person from others in the background by identifying the position of markers like knee, elbow and hip joints. Once located and identified, artificial intelligence connects them to a reference skeletal model to determine a subject’s position in real-time. Such solutions can work in the convenience and privacy of patient’s home and makes recovery and recuperation easier for patients, helping those who are coming through surgery or injury to regain their mobility and cognitive functions, faster.
The system can track the recovery process, providing valuable information that can be used to adjust and personalize therapy programs for a speedier recovery. Long term data can be used to continuously monitor and predict changes in a patients’ physical condition. Being remotely monitored by machine learning running on computers and physical therapists makes this more effective than in-patient care.
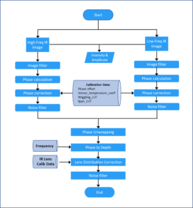
To generate a high-quality depth map from high noise IR images, a comprehensive phase computing algorithm is used including decoding, multi-filtering IR image de-noise, phase calculation, phase correction between high and low frequency images, phase unwrapping, and phase map filtering, as shown in Fig. 1.

Conventionally, the phase computing algorithm shown in Fig. 2 is done by a powerful GPU in an expensive and dedicated PC. Orbbec and Microsoft are collaborating on optimizing these complex operations on some of industry’s latest embedded computing technology. Compared to the PC based depth computing, the embedded computing is helping Orbbec build a complete camera solution without any dependency on external devices. This self-contained solution makes these cameras easy to deploy without special skills and allows for remote configuration and management. It also brings the advantage of low latency, fast response and low cost to the users which make it extremely friendly to robotics and machine vision applications.

Orbbec, as a world leading 3D camera manufacture, is dedicated to creating intelligent technologies for every human, everywhere. By collaborating with Microsoft, Orbbec will deliver a series of ToF cameras to accelerate the availability of ToF cameras with state-of-the-art embedded computing for developers and solution providers all over the world.


0 comments